За последние 10 лет мир стал свидетелем целой серии грандиозных научных достижений — открытий, почву для которых исследователи подготавливали очень долгое время. Этот материал будет посвящен бозону Хиггса.
В июле 2012 года в Женеве в ЦЕРН — гигантской лаборатории физики элементарных частиц и “родном доме” самой большой машины, когда либо построенной человеком — Большого адронного коллайдера (БАК), ученые представили две очень любопытные презентации. Это были настолько любопытные презентации, что попасть на них желало огромное число молодых физиков, и, чтобы “отхватить” лучшие места в лекционном зале, им приходилось занимать очередь еще ночью.

На конференции исследователи сообщили об открытии новой элементарной частицы, за которой шла “охота” почти 50 лет — бозоне Хиггса.
Новость привлекла внимание многих людей, даже тех, кто никогда не интересовался физикой и не следил за научными новостями. Ученые открывают частицы постоянно, но почему именно это событие стало таким значимым?
Физические поля
Примерно в середине XX века ученые пришли к пониманию, что один из главных ингредиентов Вселенной, который формирует нашу реальность — это поля. Квантовая механика гласит, что эти поля вибрируют и пронизывают все пространство вдоль и поперек, но напрямую наблюдать их мы не можем. Когда же мы пытаемся к ним “приблизиться”, мы видим колебание полей — частицы. Получается, что поля — это все то, из чего состоит наш мир, а частицы — способ увидеть этот мир (кварки, электроны, протоны — все это вибрации в полях).
Например, свет. Мы знаем, что он имеет двойную природу — может выступать как волна в электромагнитном поле (поле вибрирует и появляется свет) и как частица, которую мы видим, когда смотрим на колебание электромагнитного поля.
В природе таких полей существует много: вибрирующее кварковое поле — мы «смотрим» на него и наблюдаем кварки, вибрирующее глюонное — глюоны, и так далее.
Элементарные частицы и открытие бозона
Физики прекрасно понимали, что все предметы существуют благодаря атомам, но впервые “заглянуть внутрь” атома смогли только приблизительно 70 лет назад. Что же они там увидели? Ядро, состоящее из тяжелых частиц — протонов и нейтронов, электроны, которые вращались вокруг ядра и притягивались к нему электромагнитной силой. Также исследователи обнаружили, что внутри атомного ядра действуют ядерные силы, позволяющие удерживать протоны и нейтроны вместе.
Ученые сложили отличную картину мира, которая вполне соответствовала реальности: из открытых ингредиентов состоят все люди и предметы — они результат различных комбинаций протонов, электронов и нейтронов. Но наука развивалась, постепенно открывали все новые частицы, и представления о мире расширялись. Чуть позже физикам удалось “попасть” уже внутрь протонов и нейтронов — там специалисты обнаружили верхние и нижние кварки. Кроме того, ученые открыли внутри атомного ядра и новые ядерные силы: сильное и слабое взаимодействия.
Мы стали понимать, что сильное взаимодействие объединяет кварки, а слабое отвечает за бета-распад и слабый распад элементарных частиц.
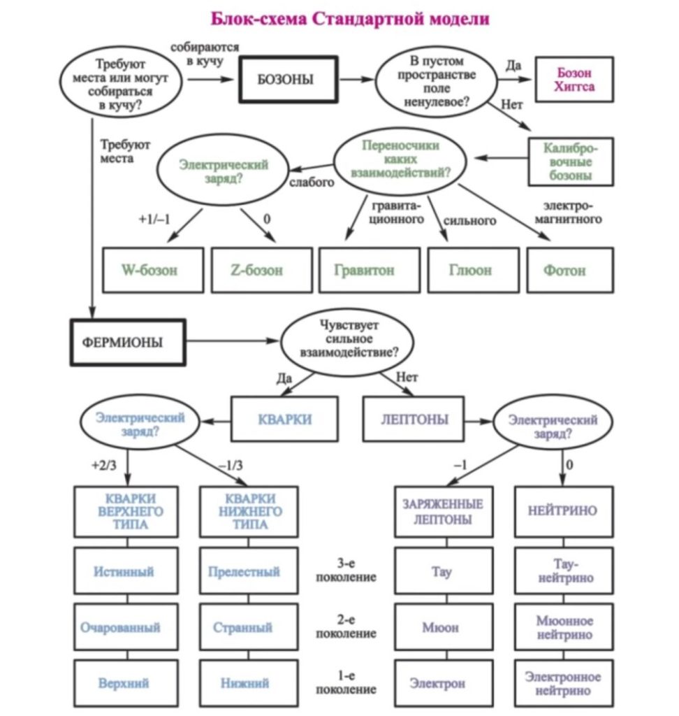
Открытия в области физики позволили в 60-е годы сформулировать теорию, которая объясняла строение и взаимодействие элементарных частиц, ее назвали Стандартная модель. Но в этой теории был один изъян.

В нашей повседневной жизни мы наблюдаем электромагнетизм повсеместно: когда смотрим на свет, чувствуем тепло, пользуемся лазерными указками — все это электромагнитные явления, также мы замечаем и гравитацию. Однако ядерные силы мы не ощущаем.
Наблюдения показывали, что электромагнетизм и гравитация распространяются на очень большие расстояния, а сильные и слабые взаимодействия — только на очень короткие. Ученые прекрасно понимали, что фотоны (для электромагнетизма) и гравитоны (для гравитации, эти частицы пока гипотетические) движутся со скоростью света, потому что не имеют массы покоя. Стандартная модель предсказывала, что частицы сильного и слабого взаимодействия, подобно фотонам и гравитонам, также не должны иметь массу покоя, а значит, могут “путешествовать” на бесконечные расстояния, в реальности же этого не происходило.
Последующие открытия показали, что в природе существуют совершенно иные правила для “работы” этих взаимодействий на коротких расстояниях. Так выяснилось, что сильные взаимодействия переносятся новыми безмассовыми частицами — глюонами. Хотя эти частицы и не имеют массы, у них есть барьер, за который они не могут выйти. Слабые — тяжелыми W- и Z-бозонами (бозоны — это “переносчики”, которыми во время слабого взаимодействия обмениваются частицы).
Возник новый вопрос, откуда берется эта масса у W- и Z-бозонов? В 1964 году шотландский физик Питер Хиггс в своих научных трудах предсказал существование в Стандартной модели особого типа поля, которое и сообщает частицам-переносчикам массу.
Выше мы писали, что мир создан из полей — нейтринного, гравитационного, электромагнитного и так далее. Эти поля есть всегда и везде, в любом месте Вселенной. Их активность близка к нулю, то есть они находятся в минимальном энергетическом состоянии — всего лишь немного вибрируют, но это возмущение очень слабое.
Согласно теории Хиггса, новое поле отличается от всех известных — оно никогда не будет равно нулю, даже в абсолютно пустом пространстве. Это поле смещено на некоторую постоянную величину и всегда вибрирует. Теория предсказывала, что значительная вибрация волны в этом поле представляет собой частицу, если ее обнаружить, можно доказать и существование этого поля в природе. Хиггс писал, что поле должно ослаблять слабые взаимодействия и утяжелять бозоны-”переносчики”.
В своем труде шотландский физик отмечал, что не только W- и Z-бозоны получают массу от окружающего их нового поля, но и электроны, кварки и лептоны.
Теория Хиггса хорошо объясняла, откуда берется масса у электронов, ведь если бы у них ее не было, они двигались бы со скоростью света и не могли бы войти в состав атома, а мы понимаем, что без атомов нет жизни.
«Когда электрон будет двигаться через поле, оно заставит эту частицу замедлить скорость и сообщит ей массу, после чего электрон начнет участвовать в создании атомов».

Лучшие умы человечества приступили к поиску главной частицы, о которой писал Хиггс. Помочь им в этом должен был Большой адронный коллайдер в ЦЕРНе — кольцевой ускоритель частиц, состоящий из сверхмощных электромагнитов и расположенный под землей на глубине 100 метров (адронный — потому что ускоряет тяжелые частицы, объединенные в пучки, а коллайдер — потому что пучки частиц ускоряются в противоположных направлениях почти до скорости света и сталкиваются в определенных точках. Глубина нужна, чтобы “защитить” результаты экспериментов от солнечной радиации).
В 2012 году в одном из экспериментов на БАК физики столкнули пучки частиц при высоких энергиях. Последующие сравнения результатов работы с “образцом — моделью идеального события, содержащего следы бозона” показали, что в ходе эксперимента ученым удалось “получить” новую частицу, существование которой предполагал шотландский физик. Впоследствии ее так и назовут — бозон Хиггса.

В 2013 году Питеру Хиггсу и его коллеге Франсуа Энглеру за предсказание этой частицы, которое подтвердили экспериментально, вручили Нобелевскую премию по физике.

Подписывайтесь на наш канал телеграм
Больше на Granite of science
Подпишитесь, чтобы получать последние записи по электронной почте.

